一文了解中医诊所
发布时间:2020-04-21
文 | 郭亚飞 合伙人 边不拘 汇业律师事务所
摘要:中医承载着中国古代人民同疾病作斗争的经验和理论知识,是在古代朴素的唯物论和自发的辨证法思想指导下,通过长期医疗实践逐步形成并发展的医学理论体系。在我国街头巷尾,我们时常能看到古风古韵的中医堂馆,步入其中,空气中散发的药材香气(或者再伴有古筝的弹奏)更让这处幽静透出些许的神秘感。如今中医药服务尤其是中医诊所越来越深入民众生活,但是民众对中医诊所的了解却并不多,同时,近年来诸多中医药法律、规范在国家鼓励并规范中医药发展的背景下陆续出台,中医诊所举办人及从业者也很有必要跟进学习,尽量避免执业与经营风险。
一、什么是中医诊所
1.中医诊所的概念
诊所属于医疗机构,只为患者提供易于诊断的常见病和多发病的诊疗服务,不设住院病床(产床)。根据诊疗方法与范围的不同,诊所有多种划分。中医诊所是指在中医药理论指导下,运用中药和针灸、拔罐、推拿等非药物疗法开展诊疗服务,以及中药调剂、汤剂煎煮等中药药事服务的诊所,是多种诊所中的一种。
2.与中医(综合)诊所的区别
在中医诊所之外另有一种与之有别同时又容易混淆的诊所称为中医(综合)诊所,这种诊所可以提供中西医两种诊疗服务,除诊疗范围外,两者在设立管理、执业医师资质以及硬件标准等要求上均有较大差别。如下图所示:

二、中医诊所需要具备什么资质
《医疗机构管理条例》规定:“医疗机构执业,必须进行登记,领取《医疗机构执业许可证》。”中医诊所作为医疗机构在现行中医诊所执业制度下却是个例外。国家卫生和计划生育委员会(已撤销)公布的《中医诊所备案管理暂行办法》(下称:《备案办法》)规定:“举办中医诊所的,报拟举办诊所所在地县级中医药主管部门备案后即可开展执业活动。”根据《备案办法》,中医诊所仅需取得《中医诊所备案证》,无需领取《医疗机构执业许可证》。
需注意的是,《备案办法》的效力层级只是部门规章,中医诊所仅需备案的规定与行政法规《医疗机构管理条例》相关规定并不相符。国家卫生健康委员会,国家中医药管理局在2019年12月17日印发的《关于印发诊所改革试点地区中医诊所和中医(综合)诊所基本标准(2019年修订版)的通知》(下称:《中医诊所基本标准(2019版)》)中提到:“在诊所改革试点(北京、上海、沈阳、南京、杭州、武汉、广州、深圳、成都和西安十个城市)工作实施过程中,各试点城市卫生健康行政和中医药主管部门要按照《中医诊所基本标准(2019版)》对申请备案的中医诊所和中医(综合)诊所进行审核,对符合条件的发放《医疗机构执业许可证》。……卫生健康行政和中医药主管部门……发现不符合《中医诊所基本标准(2019版)》的要限期整改,整改不落实的,由登记机关注销《医疗机构执业许可证》。”据此,诊所改革试点城市的中医诊所应在落实基本标准的基础上领取《医疗机构执业许可证》作为经营资质,其他非试点地区仍适用《中医诊所基本标准(2017版)》备案即可。试点地区在运行经验完善后,将适时在全国范围推广,最终与《医疗机构管理条例》规定一致。
此外,从设立主体上看,个人、法人或者其他组织都可设立中医诊所。因为卫生健康部门没有统一社会信用代码的赋码权,仅凭《中医诊所备案证》无法办理税务、社保、银行等各项业务,所以,即使《备案办法》规定了中医诊所备案即可执业,也还应办理相应的市场主体资格登记,即营业执照或民办非企业证书方可正常经营。
三、中医诊所的医生来源
中医诊所医生的口碑、名气往往是吸引患者的核心因素,有很多患者并不清楚中医诊所的医生是否只要跟从名师学习出师后就可以为患者望闻问切开方抓药,还是与医院或西医诊所的医生一样也需要通过考试才能获得相应的医师资格证书?答案是后者。
中医诊所的执业医生有两类,一是具有中医类别《医师资格证书》的执业医师,这类医师还需要满足注册后在医疗、预防、保健机构中执业满3年的年限要求。《关于医师执业注册中执业范围的暂行规定》与《国家中医药管理局关于修订中医类别医师执业范围的通知》规定,中医类别医师的执业范围包括中医、中西医结合、民族医以及全科医学专业;二是具有《中医(专长)医师资格证书》的执业医师,这类医师多以传统的师承方式跟师学习中医,没有“执业满3年”的年限要求,是因为申请参加《中医(专长)医师资格证书》考核的条件已经包含了“连续跟师学习中医满五年”或“在中医医师指导下从事中医医术实践活动满五年”的实践年限条件。
两种医师资格证书中,《中医(专长)医师资格证书》是国家根据中医药独特的理论体系和师承教育方法为相关专门人才开辟的执业路径,无需满足参加《医师资格证书》考试所要求的严格学历教育条件,这也符合我国中医药人才培养的实际情况。
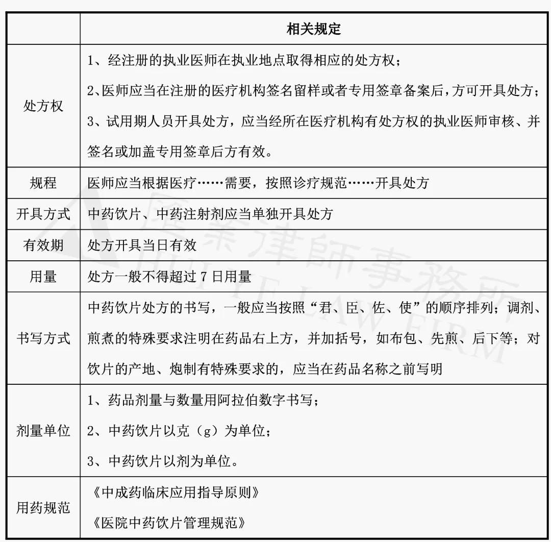
四、对医师开具中药处方的要求
中医医师一般均凭借师承、学识、自己对中药理论的深刻理解以及长年实践经验开具处方。中(草)药处方由一味或多味中药组合而成,虽然每一剂中药并没有西药药物上市之前所必须的临床试验,也没有如西药一样的药品说明书,但是中医医师开具处方同样是对症下药,也为患者讲解药理作用(中药理论)、用法、用量、禁忌和注意事项,并非无源之水。同时,执业医师开具中药药方还要严格遵守以下规定:

五、中医诊所房屋、设备及系统配置
笔者将《中医诊所基本标准(2017版)》(下称:现行标准)与《中医诊所基本标准(2019版)》(下称:试点标准)从房屋、设备、系统配置三个硬件方面进行比照,如下图:

房屋方面,因为投入成本与中医药服务实际情况的考量,试点标准在使用面积和建筑布局方面取消了现行标准中关于房屋独立性、功能分区、设置非药物诊疗室等硬性规定,中医诊所可根据需要在原则上“满足诊疗科目医疗需求”的基础上充分利用现有空间开展诊疗活动,适应发展速度快、诊疗方式多样化的市场需要。
设备方面,试点标准响应国家对中医诊疗技术现代化、创新中医诊疗手段的号召,为部分可能开展有一定医疗安全风险诊疗活动的中医诊所增加了必要的规定。
在信息系统配置方面,新版标准的新增要求不仅体现了当前市场对中医诊疗现代化服务的要求,鼓励中医诊所通过利用便捷的信息设备提供在线预约诊疗、候诊提醒、划价收费、诊疗报告查询、药品配送等服务,探索互联网延伸医嘱、电子处方等网络中医医疗服务的应用,提高服务效率和质量,更重要的是体现了政府通过信息手段加强对中医诊所进行事中事后监管的政策导向。
六、中医药服务的基本要求
《中医药法》规定,开展中医药服务,应当以中医药理论为指导,运用中医药技术方法,并符合国务院中医药主管部门制定的中医药服务基本要求。目前国务院中医药主管部门制定的中医药服务基本要求主要有:

《中医诊所基本标准(2019版)》规定:中医诊所应“具有国家统一规定的各项规章制度和技术操作规范,制定中医诊所人员岗位职责。”在尚无中医药服务管理基本规范的情况下,中医诊所应依据现有对医疗机构的统一规定并可参照《乡镇卫生院中医药服务管理基本规范》与《社区卫生服务中心中医药服务管理基本规范》制定相关规章制度,并遵守其他业已统一的技术操作规范。
七、中医诊所常见监管问题
1. 未经备案擅自开展中医诊疗活动
案例:北京某足浴健身中心因举办中医诊所未备案且擅自执业被处罚款5000元并没收违法所得;浏阳市某药房未经中医诊所备案擅自聘请中医医师开展中医医疗活动,被处罚款6000元并没收违法所得。
2. 超出备案范围开展医疗活动
案例:余姚某中医诊所因超出中医诊所备案范围开展医疗活动,且非法所得无法查明,被处罚款一万元。
3. 非医师行医
案例:浏阳市晏某某未取得《医师资格证书》或《医师执业证书》在浏阳市某中医诊所内独立从事中医医师执业活动被处罚款人民币2万元的行政处罚。
4. 无处方权人员开具处方
案例:北京某中医诊所因使用未取得处方权的人员开具处方被罚款3000元;义乌某中医诊所因构成使用未取得处方权的人员开具处方被罚款人民币2800元。
5. 发布违法医疗广告
案例:广州市某中医诊所在经营场所内悬挂的牌匾及网站上宣传使用“中国唯一”、“广州唯一”、“望闻问切国术无双”等绝对用语,并使用统计资料和调查结果,但均未表明出处,也无法提供相关材料证明其真实性和准确性,构成发布违法广告行为,被罚款19500元;蓬江某中医诊所因未取得《医疗广告审查证明》发布广告被罚款人民币5000元。
6. 从不具有药品生产、经营资质的个人、企业购进药品
案例:辽东某中医诊所从不具有药品经营资质的个人购进药品,被处以没收违法所得、药品货值金额三倍的罚款;北京某中医诊所因从无药品经营资质的企业购进药品被处以罚款及没收违法所得。
7. 未按规定建立、执行相关制度规范
案例:北京某中医诊所因未建立医疗废物管理制度被给予警告的行政处罚;杭州某中医诊所未按规定严格执行消毒隔离制度,被罚款人民币2000元;
8. 医疗废物处理不当
案例:北京某中医诊所未将医疗废物按类别分置于专用容器被处以警告并罚款3000元;中山市某中医诊所因未及时收集、运送医疗废物,被处以警告的行政处罚。
中医诊所应予以足够重视的是《中医药法》已明确将下列事项作为监督检查重点:(一)中医医疗机构、中医医师是否超出规定的范围开展医疗活动;(二)开展中医药服务是否符合国务院中医药主管部门制定的中医药服务基本要求;(三)中医医疗广告发布行为是否符合本法的规定。
结语:中医药产业在当前国家利好政策环境下将渐入佳境,中医药服务虽有独特的理论体系与技术方法,在其快速发展中仍应有章必循。此外,中医药主管部门必然加强中医诊所备案后的事中事后监管力度,涤除不良主体与行为,进一步增强中医药的可信赖度,最终促进中医药服务市场的良性发展。因此,笔者建议包括中医诊所在内的中医药投资人与从业者关注相关法律法规的更新并及时培训,以避免政府监管下的投资与经营风险。





