韩国 2026年个人信息保护监管范式转变
发布时间:2026-01-09
文 | 钱静雯律师团队 汇业律师事务所
关键词:惩罚性赔偿、集体诉讼、CEO责任制、现场检查、IP摄像头
近期,韩国个人信息保护委员会(PIPC)发布了2026年业务计划。该报告由PIPC、科学技术信息通信部、韩国航空宇宙厅(KASA)及韩国通信委员会共同制定,核心目标是“从根本上改革个人信息保护制度,带来切实改变,构建一个公众可信任、安全的AI融合社会”。报告围绕“以创新和信任为基石,实现飞跃的韩国”这一愿景,提出了五大范式转变方向及十项关键课题。本文解析其中的重点课题,以总结未来合规监管的风向与预警提示。

重点课题1——符合国民期望的严厉制裁与赔偿
1.惩罚性赔偿
针对反复或重大违规行为,新设惩罚性罚款特例,罚款上限可达全球总销售额的10%,以形成强有力的财务威慑。原有的3%罚款比例将继续适用于一般违规情形。
预警:10%的罚款上限与企业的整体营收规模直接挂钩,惩罚力度空前。企业须高度重视合规,避免因重大故意或过失行为面临毁灭性财务打击。
2.扩大集体诉讼范围
在《个人信息保护法》修订案中提议,允许在集体诉讼中提出金钱损害赔偿请求。计划将集体诉讼与个人信息纠纷调解申请联动,支持消费者团体等公益组织代表诉讼,以降低普通民众的维权成本。
预警:集体诉讼门槛降低后,大规模数据泄露事件可能引发巨额的群体性索赔诉讼,给企业带来严重的财务与商誉风险。企业需谨慎对待信息主体权利主张,防范潜在诉讼。
3.强化现场检查与认证管理
通过引入预审、强化现场技术审查等方式,改进个人信息保护管理体系(ISMS-P)认证。将对发生事故的企业进行特别检查,若核心安全项目(如补丁管理、漏洞检查)不达标,将中止审查;对重大、重复违法者,原则上撤销认证。
预警:现场检查趋于常态化与实质化,ISMS-P认证的含金量和维系难度同步增加。事故企业可能面临认证被暂停或撤销的风险,直接影响业务运营资格。
重点课题2——强化与风险相称的责任及投资
1.提升实质性投资鼓励
鼓励企业安全投资视角从传统系统边界防御,转向关注云环境下的数据流动和零信任架构。对于在大规模个人信息保护领域的投资,将考虑提供罚款减免等激励措施(重大安全措施违规除外)。
风向:合规投入未来可能直接转化为风险缓释与财务成本节约。建议企业关注后续落地细则,以便合理规划和调整安全预算。
2.确立CEO-CPO为核心的管理责任制
通过立法明确CEO作为个人信息安全保护的最终责任人。同时,推行首席隐私官(CPO)指定申报制度,强化CPO在人员与预算配置上的职权,保障其独立性与权威性。
风向:责任体系顶层化。CEO承担最终管理责任,CPO的任命更严格、权责更实。处理大规模或敏感个人信息的企业需履行CPO申报义务。
3.扩大个人信息影响评估(PIA)范围并激励自主合规
将PIA适用范围从公共机构扩大至私营领域,并允许企业进行自主评估,对合规良好的主体给予激励。评估标准将更新,纳入AI系统学习、开发、运营等全生命周期风险考量。
风向:PIA成为更普及的风险管理工具,且评估标准与时俱进。企业应建立并完善自主PIA机制,以适配AI等新技术的监管要求。
重点课题3——转换为事前、常态化的安全管理现场检查
核心要义:监管重心从事后处置转向事前预防与常态化监督。
将对处理大规模个人信息(PI)或敏感个人信息(SPI)的高风险行业(如物流、零售、平台经济)开展事前实地检查。
计划于2026年12月建立“技术分析中心”,直接对AI等新技术产品的数据流与处理逻辑进行技术剖析,主动识别侵权风险因素。
检查不局限于文档审查,将加强现场技术分析,进行客观、专业的定性定量评估。
预警:“事前监管+现场检查+技术分析”的组合拳,意味着监管将更深、更实地介入企业运营过程。生活服务、AI应用等领域的企业是重点对象。
风向:对中小微企业提供咨询支持与事故快速援助,若及时纠正,可减免处罚,体现了监管的差异化思路。
重点课题7——应对数字日常生活中的隐私侵犯
本课题聚焦于具体生活场景中的隐私风险:
1.日常智能设备:针对扫地机器人、IP摄像头等设备,推动“隐私保护设计(PbD)”认证与立法。拟制定影像信息专门法律,要求主要设施使用安全认证的IP摄像头,并强化监控设施安全性。
2.AI生成内容(AIGC):针对深度伪造等技术滥用,明确信息主体的删除权及处理者的配合义务。构建与侦查部门的协作机制,研发反制技术。
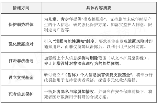
重点课题8——个人信息权益保护与防止二次伤害

本部分旨在构建更主动、更具保护性的权益保障体系,具体措施如下:
预警:结合惩罚性罚款、集体诉讼等趋势,课题8的举措形成了“严厉惩罚+前置救济+全面保护”的监管闭环。企业需系统性完善数据全流程管理,特别是在儿童数据保护、安全事件应急响应等方面查漏补缺。
重点课题9——构建针对数据跨境流动的战略性管理体系
明确数据跨境传输的合法路径,包括:标准合同条款(SCC)、转移影响评估(TIA,新引入)、充分性认定(扩大认可范围)及定制化工具。
对于跨境传输敏感或大规模数据,将引入转移影响评估(TIA)机制。
企业并购涉及数据跨境时,将引入事前审查制度。
结语
综上,韩国2026年的个人信息保护监管蓝图,预示着一场从理念到工具的深刻变革。其核心是从被动应对转向主动预防,从单一处罚转向“恩威并施”的多元政策,并将责任彻底锚定至企业最高层。企业必须超越形式合规,将个人信息保护深度融入业务战略与运营基因,方能应对这场呼啸而来的监管风暴。
*本文档内容根据韩国个人信息保护委员会(PIPC)公开报告整理,仅供参考,不构成法律意见。





