私募基金非现金分配实务:主要操作流程与关注事项
发布时间:2026-02-02
引言
随着越来越多的私募基金产品进入退出和清算阶段,叠加宏观经济环境与市场周期的影响,私募行业中传统的IPO和并购退出持续承压,私募基金现金分配随之面临诸多挑战和障碍。私募基金非现金分配作为一种非常态的分配机制,正从个案实践、替代方案走向制度常态,成为优化及完善私募基金投资退出的重要方式及路径。对此,深入了解私募基金非现金分配的操作流程及关注事项,显得尤为重要。
一、非现金分配的兴起与制度框架
非现金分配,又称实物分配或原状分配,指私募基金不以现金方式向基金投资者进行分配,而是直接将基金所持有的债权、股权/股份/股票等实物资产以现状方式分配给基金投资者。这一分配机制不仅可以在很大程度上推进基金的清算工作,也可以更好地匹配及实现基金投资者的个性化偏好及需求。
在非现金分配的相关制度和规定出台之前,于私募基金合同中明确非现金分配机制是一项十分常见的安排,且实务中亦有大量基金管理人和基金投资者讨论及践行非现金分配机制。
随着证监会于2022年7月启动私募股权创投基金向基金投资者实物分配股票试点,以及基金业协会于2023年9月28日发布《私募投资基金备案指引第2号——私募股权、创业投资基金》(该指引第二十八条第二款明确规定“私募股权基金完成清算,剩余基金财产可以以货币资金方式分配给基金投资者,或者经基金投资者同意,以实物资产方式分配给基金投资者”),为私募基金非现金分配提供了直接的依据,使其从合同约定走向制度实践。
而后,国务院办公厅于2024年6月出台的《促进创业投资高质量发展的若干政策措施》,将“推进实物分配股票试点”列为健全创业投资退出机制的重要举措之一。
二、非现金分配的主要操作流程与关注事项
(一)债权实物分配的主要操作流程与关注事项
债权作为私募基金持有的一种重要资产形式,在基金清算或分配时也可能成为实物分配的标的,其分配操作程序与风险考量有着自身独特的特点:
1. 主要操作流程
相较于股权/股票等实物资产的分配而言,债权实物分配的程序相对较为简单,实务中主要涉及如下操作流程:
(1) 债权分配方案决策。基金管理人或基金清算人首先需要基于基金合同的约定,与基金投资者进行充分沟通,明确债权实物分配的可操作性和具体方案,并根据基金合同的约定启动基金决策流程,以征得基金投资者必要的同意。
(2) 债权转让协议签署。由基金与接受债权分配的基金投资者签订债权转让协议,将基金对第三方所持有的债权转让给基金投资者,债权转让协议应明确协议的背景及目的、主债务人及担保人情况、转让债权金额、债权的转移时点及风险承担、债权通知等内容。
(3) 债权转让通知。基金在将其持有的债权分配给基金投资者时,应及时将债权转让的事实通知债务人,否则相关转让对债务人不发生法律效力。债权转让通知到达债务人时,债权实物分配的程序即告完成,基金投资者即可正式取得基金对债务人享有的债权,并向债务人主张相应债权。
2. 主要关注事项
对于债权的实物分配,实务中主要需特别关注如下事项:
(1) 债权有效性的确认。在对债权进行实物分配时,需核实债权相关合同、凭证等文件的真实性与完整性,确认拟分配债权的合法有效,不存在无效、可撤销或已过诉讼时效的情形。
(2) 债权可转让的确认。在对债权进行实物分配时,需确认基金与相关方签署的投资文件是否有对债权转让做限制性甚或禁止性约定,以确保债权具备可转让性。
(3) 债权担保权益的转让。若债权设有抵押、质押、保证等担保权益,需确保相关担保权益可以随主债权一并转移(亦即,需特别关注基金与相关方签署的投资文件是否有对债权担保权益的转让做限制性甚或禁止性约定),并依法办理相应的变更登记手续。
(二)非上市公司股权实物分配的主要操作流程与关注事项
非上市公司股权是私募基金最常持有的资产类型之一,也是非现金分配中的重要标的,其实物分配操作程序和法律考量相对较为复杂:
1. 主要操作流程
(1) 股权分配方案决策。股权的实物分配需要基金投资者的高度配合,基金管理人或基金清算人在决定采用该种方式处置基金所持被投企业股权时,除基金合同已有明确赋予基金管理人或基金清算人相关权利外,通常需要由基金管理人或基金清算人将该处置方式交由合伙人会议、股东会或基金份额持有人大会进行审议,以便在征得基金投资者同意的情形下,确保股权分配方案的有效实施。
(2) 股权转让协议签署。股权实物分配在形式上需要由基金通过将其所持有的被投企业股权协议转让给基金投资者的方式来实现,股权转让协议应明确协议的背景及目的、拟分配股权所涉企业的基本信息、股权转让比例、股权权益转移时点及风险承担、股权工商变更办理等内容。
(3) 股权变更登记办理:股权实物分配的顺利实施,最终还需要通过办理分配股权的工商变更登记手续来完成。实务中,如基金投资人的人数过多(尤其是当被投企业的多个私募投资基金股东均向其投资者进行股权实物分配时),股权实物分配后可能会导致被投企业的股东人数超过法定人数限制(不得超过50个),实务中可通过由基金投资者成立一个或多个持股平台的方式来解决。
2. 主要关注事项
对于非上市公司股权的实物分配,实务中主要需特别关注如下事项:
(1) 其他股东优先购买权的处理。基金将其持有的被投企业股权实物分配给基金投资者时,除需取得基金投资者的同意及配合外,往往还需要征得被投企业其他股东(尤其是被投企业控股股东、实际控制人)的同意及配合。就此,在基金向基金投资者分配被投企业股权时,是否需要将所涉股权转让安排通知被投企业的其他股东,亦即,被投企业的其他股东在此情形下是否享有优先购买权,现行法律并未对此作出明确规定,而实务中也存在截然不同的观点。其中,一种观点认为,基金向其投资者原状分配公司股权,有别于基金向外部第三人转让股权,应参照自然人股东继承的方式来处理,即其他股东并不当然享有优先购买权;而另一种观点则认为,基金向其投资者实物分配公司股权,与其向外部第三人转让股权并无本质区别,为保护有限公司的人合性,公司其他股东应享有优先购买权。[1]但从股权实物分配操作性的角度,因股权实物分配涉及分配股权的工商变更手续,而在办理相关手续时,市场监督管理部门通常会要求公司提交其他股东同意股权转让及/或放弃优先购买权的决议文件;就此而言,如公司其他股东(尤其是公司的控股股东或实际控制人)拒不配合,则股权的实物分配将存在客观操作障碍。另外,在实务中,还应特别关注基金所签署的被投企业公司章程等投资文件是否有对被投企业股权的转让作出特别的限制性约定。
(2) 特殊股东权利的承继问题。私募基金在对被投企业进行投资时,通常会享有回购权、业绩补偿权、优先清算权、一票否决权等特殊股东权利。但在私募基金将其所持被投企业股权实物分配给基金投资者时,基金投资者并不能够当然从基金处承继前述特殊股东权利。就此,在私募基金进行股权原状分配时,为有效保障回购权、业绩补偿权、优先清算权、一票否决权等特殊股东权利的延续以及避免发生不必要的争议,建议应由基金投资者与相关方重新签署相关协议,并通过协议的方式确认基金投资者在被投企业中所享有的特殊股东权利。
(三)股票实物分配的路径、主要流程与关注事项
当私募基金持有上市公司股票时,实务中主要可以通过法人资格丧失以及证监会股票实物分配试点两种非交易过户路径来实现。
1. 法人资格丧失路径
该种路径主要适用《证券非交易过户业务实施细则(适用于继承、捐赠等情形)》关于非交易过户业务中“法人终止所涉证券过户”情形。且实务中,已有不少私募基金采用该种路径向投资者进行股票的实物分配。[2]
(1) 主要操作流程
私募基金通过“法人资格丧失路径”向投资者进行股票实物分配,主要涉及如下流程:
(2) 主要关注事项
私募基金通过“法人资格丧失路径”向投资者进行股票实物分配时,应特别关注如下事项:
① 事先沟通和确认。私募基金在决定通过该路径向基金投资者进行股票实物分配时,应事先与中国证券登记结算有限责任公司(“中证登”)、税务机关等机构/部门就股票过户所需的申请材料及其要求、股票过户所涉税费计算及缴纳时间等安排进行充分沟通和确认,以确保相关方案的可操作性及顺利实施。
② 证券账户类型。私募基金在通过该种路径向基金投资者进行股票实物分配时,私募基金持有证券的证券账户类型应为一般机构户(即证券账户的开户名称为“私募基金的全称”),而不能为产品户(即证券账户的开户名称为“私募基金管理人全称-私募基金名称”)。
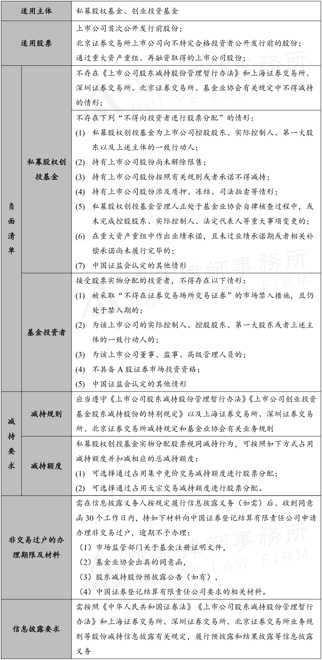
2. 证监会实物分配股票试点路径
该种路径缘起证监会于2022年7月启动的实物分配股票试点政策,主要适用《证券非交易过户业务实施细则(适用于继承、捐赠等情形)》关于非交易过户业务中“中国证监会认定的其他情形”。实务中,通过该种路径向基金投资者进行股票实物分配的成功案例还为数不多。[3]
(1) 主要操作流程
根据基金业协会发布的《关于按照最新政策接收私募股权创投基金向投资者实物分配股票试点申请材料及办理有关工作的通知》以及相关实务,私募基金通过“实物分配股票试点路径”向投资者实物分配股票,主要涉及如下流程:
(2) 主要关注事项
私募基金通过“实物分配股票试点路径”向投资者实物分配股票时,应特别关注如下事项:
① 试点适用范围及要求
② 减持额度的统筹和分配。基金实物分配股票视同减持行为,需要占用集中竞价交易或大宗交易的减持额度,且需按照有关减持规定进行操作。就此,在基金所持股票的比例较高、基金投资者较多的情形下,如何拟定股票实物分配的整体计划以及如何在各投资者之间公平分配减持额度,将直接影响到股票实物分配方案是否能够获得通过以及相关方案是否能够得以顺利实施,需要事先与各基金投资者进行充分沟通和协商。另外,在同一基金管理人管理的多只基金产品同时持有同一只股票时,因实务中该等基金产品往往会被认定为一致行动人;在此情形下,如该等基金产品都拟向其投资者进行股票实物分配,则将进一步增加减持额度的统筹和分配难度。
三、非现金分配的实践挑战与应对
基金在就其债权、非上市公司股权、股票等实物资产向投资者进行非现金分配时,往往会面临多重挑战,需要由基金管理人、基金清算人和基金投资者共同关注并积极应对。
(一)决策与授权问题
非现金分配作为一个直接涉及基金投资者切身利益的重大事项,若基金合同未事先对非现金分配机制作出相应安排,则实务中非现金分配方案一般需要在征得全体投资者同意后方能决策通过,而这在实际操作中具有较高的难度,尤其是在基金清算阶段。
就此,为有效避免前述可能存在的窘境,可在基金设立阶段,于基金合同中事先就非现金分配作出相应安排,明确非现金分配的决策主体与决策程序、实物资产的估值方法、实物资产权属的转移时点等事项,为基金未来的非现金分配操作预留合理的空间。
(二)实务资产定价问题
虽然实物分配在形式上不涉及现金对价,但为实现投资者权益核算、普通合伙人或基金管理人绩效分成/业绩报酬的触发判断/核算以及税务计价等目的,对实物资产进行合理定价显得尤为重要。但对于基金所持有的非现金资产,尤其是非上市公司股权,其估值难度往往较大,且实务中也极易因此引发争议。
就此,实务中,对于基金所持有的实物资产的价值,可由基金的全体投资者通过协商的方式确定,亦可由基金委托第三方评估机构来评估确定。但在非现金分配方案仅获得多数基金投资者(而非全部基金投资者)同意时,或基金的投资者中包含国有企业、政府引导基金等特殊投资者时,对于缺乏公开市场价值的实物资产而言,为保障实物资产定价的公平性和公允性,一般建议由第三方评估机构采用市场认可的估值方法来确定实物资产的价值。
(三)税务处理问题
目前,基金在进行非现金分配时,其税务应如何处理存在较大的不确定性,特别是计税基础的计算和纳税时点的确认问题。特别是对于股票资产而言,其所涉价值往往较大,其纳税时点(尤其是实物完成分配但还未最终变现卖出之前产生的纳税义务)甚或将成为决定股票实物分配方案是否能够得以顺利实施的核心因素。
就此,基金管理人、基金清算人在拟定基金的非现金分配方案时,应提前与当地税务部门进行充分的沟通,以了解和掌握当地税务部门的具体执行口径,以确保非现金分配方案的可操作性。且在必要时,还可聘请专业的税务顾问提供相应服务,并在其指导下进行合理的税务筹划。
(四)投资者差异化需求问题
实务中,不同类型的投资者,甚或相同类型的投资者,对非现金资产的接受度和管理能力往往存在较大差异。例如,对于国有投资者而言,其通常需要在其内部经过特别决策后才能接受实物资产;而对于信托计划、资管计划等资管产品以及券商另类子公司等投资者而言,其可能受投资策略、监管政策等因素的限制而无法直接持有某些实物资产。
就此,基金管理人、基金清算人在制订非现金分配方案时,可基于基金的实际情况,并在与各投资者进行充分沟通的基础上,提供差异化的分配方案,如向部分投资者进行非现金分配、向部分投资者进行现金分配;或针对部分投资者,设置由基金或管理人代为继续持有实物资产并协助后续变现操作的特殊安排。
四、结语
私募基金非现金分配作为优化及完善私募基金投资退出的重要方式及路径,需由基金管理人、基金清算人以及基金投资者等市场主体共同探索与磨合,充分认识其利弊风险,进而在持有与退出间做出理性抉择,如此才能真正发挥其优化退出环境、促进资本形成的制度功能,为私募基金行业的可持续发展注入新动能。
脚注
[1] 例如,在(2020)鄂01民终11193号案件中,湖北省武汉市中级人民法院即认为:祥盛鑫公司无法依“原状分配”而取得龙源文旅公司的股东身份.……对于何为现状分配、现状分配的方式、程序、手续,信托合同及资管合同中均未提及。显然上海锐懿公司提出的祥盛鑫公司系因“现状分配”而取得龙源文旅公司股权缺乏依据,否则集合资金信托委托人若均能以此方式直接成为被投资公司的股东,则《中华人民共和国公司法》有关公司人合性规定将被彻底颠覆……无论是上海锐懿公司还是祥盛鑫公司均从未告知原股东龙源投资公司,更未征求过其意见,客观上使龙源投资公司失去了表达优先购买的机会,严重损害了龙源投资公司的优先购买权。
[2] 例如,上海文广投资管理中心(有限合伙)因投资存续期届满,将其所持有的东方明珠(600637)股票以非交易过户形式划转至各合伙人的证券账户。再如,深圳中广核一期核技术产业发展基金合伙企业(有限合伙)因解散清算,将其所持有的中广核技(000881)股票以非交易过户的方式过户给其合伙人。又如,交投佰仕德(宜昌)健康环保产业投资中心(有限合伙)因解散注销,将其持有的和远气体(002971)股票以非交易过户的方式过户给其合伙人。
[3] 目前市场上广为人知的实物分配股票试点案例仅2起,其中一起为:上海临理投资合伙企业(有限合伙)将其所持的部分澜起科技(688008)股票直接过户给其部分合伙人;另一起为:北京服务新首钢股权创业投资企业(有限合伙)将其持有的八亿时空(688181)股票过户给其投资者。






