新在哪里?——详解《化妆品监督管理条例》新旧对比
发布时间:2021-03-29
文 | 苏晓巍 合伙人 赵秋槿 汇业律师事务所
摘要
国务院正式颁布了《化妆品监督管理条例》(以下称:新规),自2021年1月1日起施行正式实施,《化妆品卫生监督条例》同时废止。为了规范化妆品生产经营活动,加强化妆品监督管理,保证化妆品质量安全,保障消费者健康,促进化妆品产业健康发展,新规进行了一系列大刀阔斧的全面性、系统性的“大修”。
化妆品行业新一轮法律法规的革新会给整个化妆品行业带来怎样的冲击,相关企业如何迎接新法修订带来的变化并合规的开展化妆品生产经营活动。本文将结合新旧法规的对比来解读新规。
一、“适时而生”——新规的出台背景
《化妆品卫生监督条例》(以下称:旧规)从1990年起实施。施行的30年,无论是消费者对化妆品日常需求的增加及依赖程度,还是化妆品产业自身的发展势头,旧规的监管已远不适应当前我国化妆品产业发展和化妆品监管的实际,监管的升级势在必行,新规也应运而生。
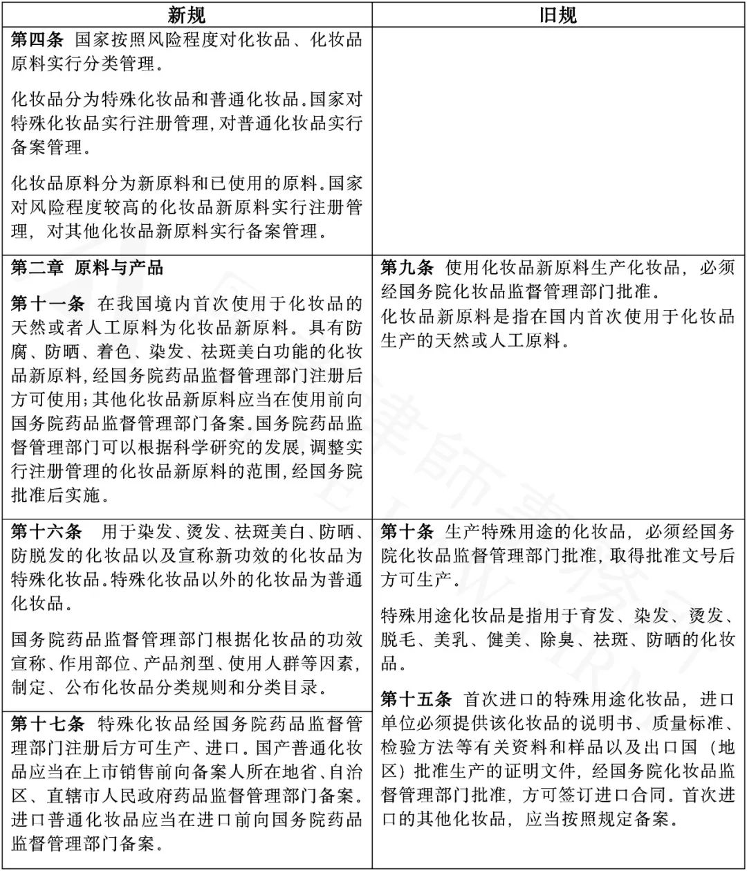
化妆品产业自身对产品质量的严格要求及减少生产过程中的风险是化妆品产业可持续发展的前提条件。分类治理与分步实施是新规监管的基本策略,也是新规的亮点之一。新规第4条规定:国家按照风险程度对化妆品、化妆品原料实行分类管理。同时,对化妆品研发、生产、销售全生命周期质量安全管理,对每一环节都进监督和管理,以达到对风险全程控制。新规落实对化妆品产业进行全方位的监管,企业主责制度、政府监管制度、社会共治制度三位一体。
新规落实“放管服”改革要求,但是又全面贯彻“四个最严”——“最严谨的标准、最严格的监管、最严厉的处罚、最严肃的问责”。
一方面,尊重化妆品市场充分的自治,鼓励化妆品行业进行创新,对于其发展给予了成长空间;如新规第九条规定:国家鼓励和支持开展化妆品研究、创新,满足消费者需求,推进化妆品品牌建设,发挥品牌引领作用。国家保护单位和个人开展化妆品研究、创新的合法权益。国家鼓励和支持化妆品生产经营者采用先进技术和先进管理规范,提高化妆品质量安全水平;鼓励和支持运用现代科学技术,结合我国传统优势项目和特色植物资源研究开发化妆品。
另一方面,化妆品直接用于人体,健康和安全是化妆品监管的重中之重。因此在新规中落实企业主体责任,要求注册人、备案人对化妆品和新原料进行安全评估,加强生产经营过程管理,加强化妆品上市后的质量安全管控等。如新规第六条规定:化妆品注册人、备案人对化妆品的质量安全和功效宣称负责。化妆品生产经营者应当依照法律、法规、强制性国家标准、技术规范从事生产经营活动,加强管理,诚信自律,保证化妆品质量安全。第三十二条规定:化妆品注册人、备案人、受托生产企业应当设质量安全负责人,承担相应的产品质量安全管理和产品放行职责。
二、化妆品监管的旧貌新颜
(一)如何定义化妆品?

某些厂商和企业试图混淆化妆品的范围,非化妆品以期用化妆品的名义来进行上市销售,在化妆品的含义上做文章,规避法律责任,逃避不同类型产品应有的监测,严重扰乱了市场秩序。新规中对化妆品的含义和化妆品的管理之间有了更准确地匹配,对化妆品范围的进行了准确的界定。新规对于化妆品的含义措辞更严谨、科学,对化妆品功效的认定应以实现某种目的为目的,语义上的改变,更符合实际情况,从语义表达上对可能出现的歧义进行规避。
(二)新规修订亮点之分类管理

新规中对化妆品、化妆品原料实行分类管理的标准是根据风险程度来进行划分。化妆品分为特殊化妆品和普通化妆品,特殊化妆品需要注册,普通化妆品需要备案。新规中规定:用于染发、烫发、祛斑美白、防晒、防脱发的化妆品以及宣称新功效的化妆品为特殊化妆品;旧规规定:特殊用途化妆品是指用于育发、染发、烫发、脱毛、美乳、健美、除臭、祛斑、防晒的化妆品。新规对于特殊化妆品的之前的9类修改成了现在的5+宣称新功效的化妆品。完整例举的染发、烫发、祛斑美白、防晒、防脱发这五类都很好理解,但是宣称新功效的化妆品又该如何理解呢?这是否是监管的口子或是对未来化妆品市场发展预留的空间,下文也将对化妆品的功效宣称进行详解。
针对化妆品原料,国家对风险程度较高的化妆品新原料实行注册管理,对其他化妆品新原料实行备案管理。为了规范化妆品注册和备案行为,保证质量安全,根据新规出台了《化妆品注册管理办法》。此次新规的修订亮点之一体现在对原料的规定上——终于开放了新原料的注册或备案制度。我国关于化妆品原料的目录包括禁用原料目录和已使用的化妆品原料目录,科学技术的发展,原料早已有了一些新的发现,可以作为化妆品原料,苦于不在原料目录里而不能使用;也因为其不在禁用原料名录里,也没有说禁止使用。因此在化妆品原料的使用过程中有很多的空白地带需要规制。对化妆品新原料进行区分实行注册或者备案管理,对于新发现的新原料可以合法的进行注册、备案,完成之后也可以进行合法的使用,消除了化妆品原料的真空地带。
(三)功效宣称与不良反应监测制度

为贯彻落实《化妆品监督管理条例》,国家药监局化妆品监管司组织起草了《化妆品安全评估技术导则》(征求意见稿)和《化妆品分类规则和分类目录》(征求意见稿)(药监妆函﹝2020﹞82号)。《化妆品分类规则和分类目录》(征求意见稿)按功效宣称、作用部位、产品剂型、使用人群,同时考虑使用方法,对化妆品进行细化分类。功效宣称就是对新规第二十二条的具体落实与详细规定。化妆品的宣称分为安全性宣称、功效性宣称和其他宣称,通常不包括强制标注的信息。在化妆品销售过程中,消费者通常是通过化妆品自身的宣称来了解产品,以信任产品最后购买产品。因此,化妆品宣称对于化妆品的销售的就格外的重要,虚假宣传、虚假广告将会对消费者的安全产生严重影响。其中,功效宣称应精准合法,不得涉及虚假宣传,有充分的科学依据,对消费者的安全负责。
不良反应监测制度是化妆品上市之后的监管手段之一,同时不良反应监测制度的监督者和承受者都是消费者。消费者对购买的化妆品的质量和功效最具说服力,因此这一监管制度是建立在消费者在化妆品使用过程中有不良反应之上的消费者的反馈能够发现真实的问题,消费者实际上是承担了一定的风险,前端的制度严格施行才能保证兜底的监测制度对消费者的实际影响降到最低。不良反应监测制度在执行过程中如果起到的警示作用大于实际的作用,才是对消费者负责的态度,否则以消费者作为试验品检验化妆品的效用就本末倒置了。
(四)新规重拳出击

从条款的大量增加以及处罚的严厉程度均可以看出,为了给消费者创造更加安全的消费环境,新规加大了对违法行为的惩处力度。新规规定“责任到人、处罚到人”,根据不同的违法情节、性质、风险程度细化处罚,同时对化妆品检验机构、化妆品技术审评机构、化妆品不良反应监测机构和负责化妆品安全风险监测的机构、化妆品生产经营者、化妆品注册人、备案人等的处罚全覆盖。
三、相关配套法规
除2021年1月1日起施行正式实施《化妆品监督管理条例》以外,配套文件《化妆品注册管理办法》、《化妆品新原料注册备案资料管理规定》也将于2021年5月1日正式施行。《化妆品注册管理办法》,《化妆品新原料注册备案资料管理规定》对化妆品新原料注册人或备案人顺利申报注册或进行备案提供规范指导。同时也为加强化妆品监督管理信息化建设,提高在线政务服务水平,推进监督管理信息共享,为办理化妆品行政许可、备案提供便。国家药品监督管理局信息中心也已发布了具有数据查询、化妆品专题科普、投诉举报等多种功能的化妆品监管APP,切实为化妆品产业和人民群众的“美丽事业”保驾护航。
四、总结与展望
《化妆品监督管理条例》及相关配套法规的施行也标志着,化妆品行业的监管进入了新阶段,监管部门已明确化妆品产业的监督和管理应以建立科学监管体系为方向,搭建化妆品法规标准体系,细化落实各项制度。预计后续将有更多的法律法规及行业标准出台。
同时在大幅提高化妆品生产、制造、销售化妆品违规行为的法律责任后,我们也将密切关注在法律执行过程中的具体处罚案例,这也将对于我国化妆品行业产生的深远影响。




 
 
 
 